明胜m88官网
最新消息 · 明胜m88官网做好2025年寒假期间网络安全工作的通知    2025/01/14
 
  图片新闻  
 
123
 
  中心概括    
 

网络报障电话:3731

多媒体报障电话:3561

琶洲校区分部:5673

 
 
当前位置: 首页>>信息资源>>网络安全专栏>>正文
 
 

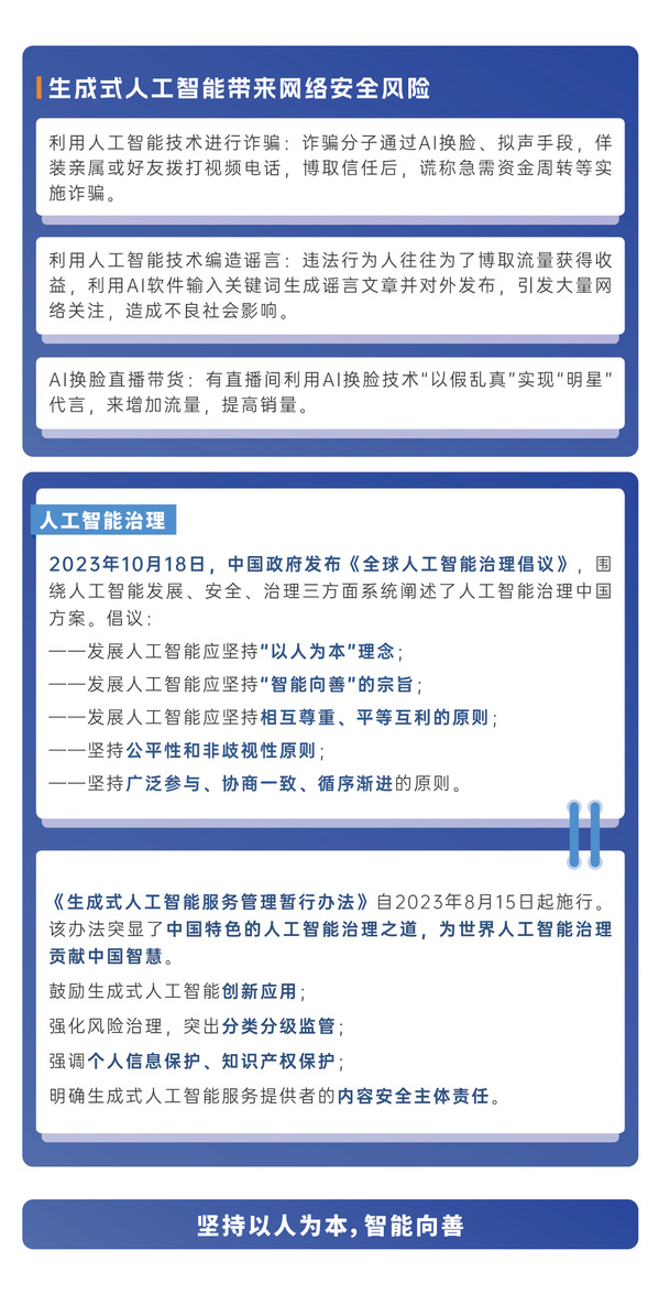
2024年国家网络安全宣传周——网络安全为人民 网络安全靠人民

2024-09-09

网络安全为人民 网络安全靠人民

2024年国家网络安全宣传周将于9月9日至15日在全国范围举行。

网络安全知识手册正式发布


来源 | 国家网络安全宣传周


上一条:“银狐”病毒来袭,注意安全防范 下一条:起床!史诗级Log4j漏洞已引起大规模入侵,猛击查看快速检测技巧

关闭

 
 
 
 
 

明胜m88官网   网络与教育技术中心   地址:广州黄埔红山三路101号   邮编:510725

明升MS88-M88体育 版权所有 粤ICP备15080873号

 
Baidu
sogou